Arduino Control

Control Boards, Controllers, Tethers, Ect.
Post Reply
mrtristanplaysguitar

Arduino Control

Post by mrtristanplaysguitar »

Hey guys -

Basically, I've figure out how I'm going to wire everything, I've found an arduino friend (to teach me programming ;) ), but i need to figure out power to the arduino. Maybe this is topic better posted on an arduino forum, but homebuiltrovs is a better place.

Anyway, I'm in the MATE competition. Next year I'm hoping to control my Ranger class ROV using an arduino, but we are only allowed to use their power source.

12V DC, 25 amp. Power source or battery. Power sources are set higher at about 13.5 I think.

So, since Arduino's have COM (USB) input and 9-Volt power input, I want to power it using the 12V source and control it using a visual basic or equivalent program on my laptop. So basically, since the rules are so strict about not power control things with outside power, I want to convert 12V DC to 9V DC. Does anybody know a good way to do this?

Thanks for any suggestions

-Tristan
Attachments
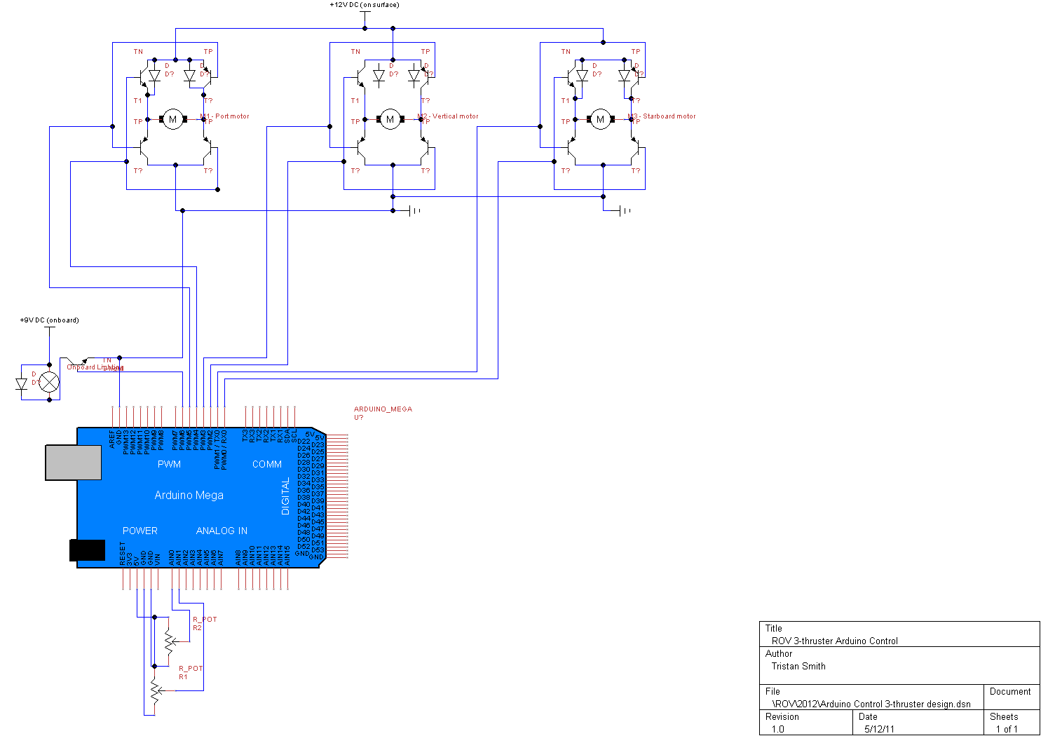
Maybe a system like this... I don't know. I'm also gonna have to check with my regional coordinator to see if controlling the control (arduino) with my laptop (ie, outside power source) is allowed... Other teams have done it, but I just wanna be safe.
Maybe a system like this... I don't know. I'm also gonna have to check with my regional coordinator to see if controlling the control (arduino) with my laptop (ie, outside power source) is allowed... Other teams have done it, but I just wanna be safe.
Arduino Control 3-thruster design.png (18.41 KiB) Viewed 5770 times
mrtristanplaysguitar

Re: Arduino Control

Post by mrtristanplaysguitar »

I also forgot to add comments about that image. I still have to add diodes on the negative side and the transistors are representing MOSFETs. MOSFETs because of the 12 Volts running the the drain and source. 5 Volt arduino digital output running through the gate. the MOSFETs act as switches.

-Tristan
lostcaggy
Posts: 16
Joined: Mar 7th, 2011, 1:56 pm

Re: Arduino Control

Post by lostcaggy »

You can power the Arduino with a 12V power source,
From the Arduino website

power supply range is 6V - 20V with suggested 7V - 12V
tristanplaysguitar
Posts: 10
Joined: Feb 22nd, 2011, 3:37 pm
Contact:

Re: Arduino Control

Post by tristanplaysguitar »

Oh, cool. Wow, I feel a little stupid. Next time I'll do my research ;)

-Tristan
lostcaggy
Posts: 16
Joined: Mar 7th, 2011, 1:56 pm

Re: Arduino Control

Post by lostcaggy »

No problem
I work with Arduino a lot, my ROV uses Arduino for all it's control
soulreaper
Posts: 88
Joined: Mar 23rd, 2011, 8:17 am

Re: Arduino Control

Post by soulreaper »

Lostcaggy can you post pictures of your Rov on the forum?
lostcaggy
Posts: 16
Joined: Mar 7th, 2011, 1:56 pm

Re: Arduino Control

Post by lostcaggy »

Pictures posted
tristanplaysguitar
Posts: 10
Joined: Feb 22nd, 2011, 3:37 pm
Contact:

Re: Arduino Control

Post by tristanplaysguitar »

Where are those pictures posted?

-Tristan
User avatar
thegadgetguy
Posts: 238
Joined: Feb 13th, 2011, 8:27 pm
Location: Pennsylvania

Re: Arduino Control

Post by thegadgetguy »

I think that these may be the pictures lostcaggy posted:
viewtopic.php?f=18&t=323
Post Reply