First Post
First Post
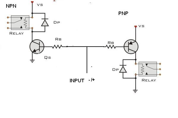
I would like to use a single wire to control forward and reverse on a thruster. Will this curcuit work?
- Attachments
-
- transistorcircuits_both.JPG (15.71 KiB) Viewed 3947 times
Re: First Post
Hello!
Yes, you are definately onto something. As for changes, I would have added a resistor in seires beween the relays and the transistors to limit the current. If you use the circuit like it is now, the transistors could burn up when they open at maximum because too large currents would pass through them.
When a transistor opens fully up it has nearly no resistance. The relays also has nearly no resistance, which in turn means the resistance between Vcc and ground in this case is almost nothing.
Another thing to think about is voltage drop in cable. I assume you are going to control this from the surface, and long cables and low voltages means large voltage drops. ;O
Either you will need a battery inside the ROV for Vcc and ground, or you would have to use to more wires on your cable for this.
Yes, you are definately onto something. As for changes, I would have added a resistor in seires beween the relays and the transistors to limit the current. If you use the circuit like it is now, the transistors could burn up when they open at maximum because too large currents would pass through them.
When a transistor opens fully up it has nearly no resistance. The relays also has nearly no resistance, which in turn means the resistance between Vcc and ground in this case is almost nothing.
Another thing to think about is voltage drop in cable. I assume you are going to control this from the surface, and long cables and low voltages means large voltage drops. ;O
Either you will need a battery inside the ROV for Vcc and ground, or you would have to use to more wires on your cable for this.
Re: First Post
This is not correct. Relay is an inductiv load. The characteristic of inductor is also resistance (X=2*pi*f*L). There is no need for extra resistor. You just need to know resistance of relays inductor to calculate current (U=R*I) to properlly calculate resistor on base of transistor. With resistor on the base you adjust working point of transistor and you won't burn it. Bipolar transistors (as in your circuit) are current amplifiers. Usualy bipolar transistors as BC107 will work fine. But I recommend darlington type of transistor as BC517. And i think that resistor about 5kohm on base will do.
If you put resistor in serial with inductor relay would not work properlly becouse inductor won't produce enough magnetic field.
Regards,
Fluffy
If you put resistor in serial with inductor relay would not work properlly becouse inductor won't produce enough magnetic field.
Regards,
Fluffy
Re: First Post
Your circuit has no neutral or off position (if that matters to you) and there will be a short period of time during switching when both circuits may be on briefly so make sure that doesn't cause a battery-to-ground short.
Re: First Post
That problem is easy to solve. Use one relay and switch. Use NC contacts on relay for power source on both relays.
Regards,
Fluffy
Regards,
Fluffy